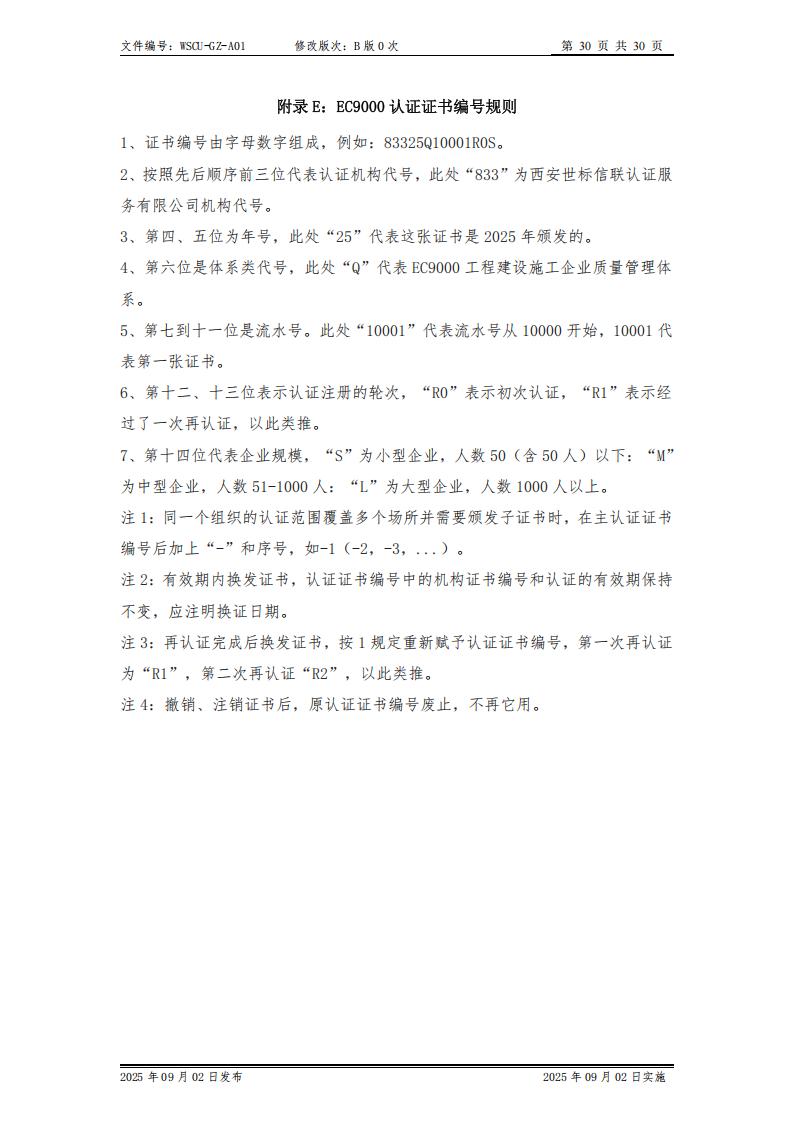
50430认证

当前位置:首页 - 体系认证 - 50430认证
工程建设施工企业质量管理体系认证规则

若需获取认证规则文件资料,请与西安世标信联认证服务有限公司技术部联系。

联系电话:029-81157667

邮箱:575316297@qq.com

工程建设施工企业质量管理体系认证证书样式